Номер 275 - ГДЗ Алгебра 8 класс. Мерзляк, Полонский. Учебник. Страница 70

Вернуться к содержанию учебника

Упражнения § 9. Страница 70

273 1 274 275 276 277 278

Вопрос

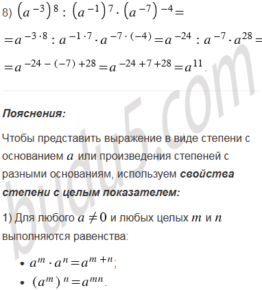
Представьте выражение в виде степени с основанием или произведения степеней с разными основаниями:

 

Подсказка

Ответ


Вернуться к содержанию учебника