Номер 1185 - ГДЗ Алгебра 7 класс. Мерзляк, Полонский. Учебник. Страница 231

Вернуться к содержанию учебника

Страница 231

1182 1183 1184 1185 1186 1187 1188

Вопрос

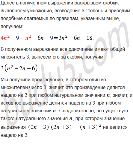
Существует ли такое натуральное значение , при котором значение выражения не делилось бы нацело на 3?

Подсказка

Ответ


Вернуться к содержанию учебника