Номер 1181 - ГДЗ Алгебра 7 класс. Мерзляк, Полонский. Учебник. Страница 230

Вернуться к содержанию учебника

Страница 230

1178 1179 1180 1181 1182 1183 1184

Вопрос

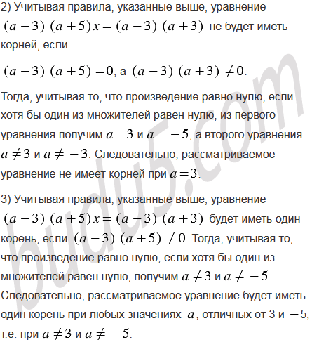
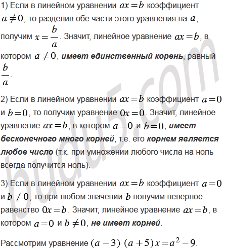
При каком значении уравнение :

1) имеет бесконечно много корней;

2) не имеет корней;

3) имеет один корень?

Подсказка

Вспомните:

  1. Что называют линейным уравнением, его корни.
  2. Формулу разности квадратов двух выражений.
  3. Свойства умножения.
  4. Как найти неизвестные компоненты действий (слагаемое, уменьшаемое).

Ответ


Вернуться к содержанию учебника