Номер 190 - ГДЗ Алгебра 8 класс. Мерзляк, Полонский. Учебник. Страница 46

Вернуться к содержанию учебника

Упражнения § 6. Страница 46

187 188 189 190 191 192 193

Вопрос

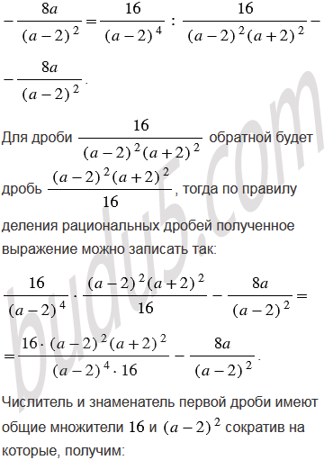
Докажите тождество:

Подсказка

Ответ


Вернуться к содержанию учебника