Номер 69 - ГДЗ Алгебра 8 класс. Мерзляк, Полонский. Учебник. Страница 21

Вернуться к содержанию учебника

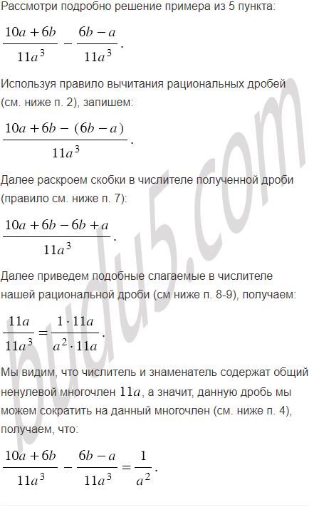
Упражнения § 3. Страница 21

1 2 68 69 70 71 72

Вопрос

Представьте в виде дроби выражение:

Подсказка

Вспомните:

  1. Какие дроби называют рациональными.
  2. Сокращение рациональной дроби.
  3. Правило вычитания рациональных дробей с одинаковыми знаменателями.
  4. Правило сложения рациональных дробей с одинаковыми знаменателями.
  5. Правило сложения и вычитания рациональных чисел.
  6. Раскрытие скобок и приведение подобных слагаемых.
  7. Свойства степени с натуральным показателем.

Ответ


Вернуться к содержанию учебника