Номер 1198 - ГДЗ Алгебра 7 класс. Мерзляк, Полонский. Учебник. Страница 231

Вернуться к содержанию учебника

Страница 231

1195 1196 1197 1198 1199 1200 1201

Вопрос

Найдите значение выражения:

1) 1,872 - 1,132 + 61,13;

2) 1,6283 - 1,21,6281,228 - 1,2283;

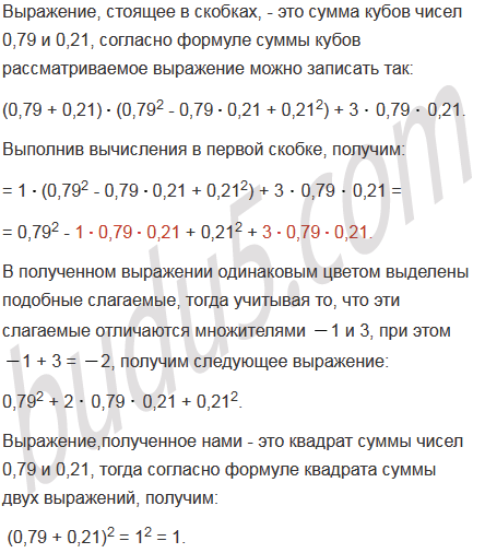
3) 0,793 + 30,790,21 - 0,213.

Подсказка

Ответ


Вернуться к содержанию учебника