Номер 1150 - ГДЗ Алгебра 7 класс. Мерзляк, Полонский. Учебник. Страница 228

Вернуться к содержанию учебника

Страница 228

1147 1148 1149 1150 1151 1152 1153

Вопрос

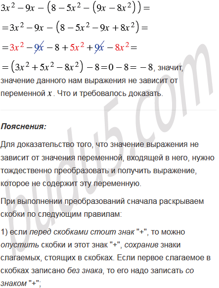
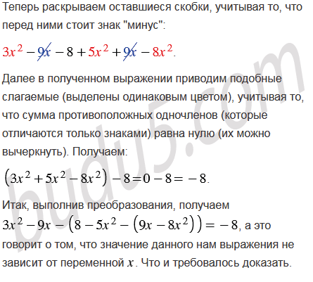
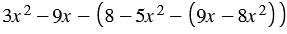
Докажите, что значение выражения не зависит от значения переменной.

Подсказка

Ответ


Вернуться к содержанию учебника