Вернуться к содержанию учебника
Упражнения §15. Страница 126
492 493 494 495 1 2 1 2 3 4 5
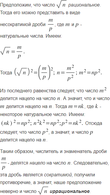
Докажите, что если натуральное число не является квадратом натурального числа, то число - иррациональное.
Вспомните: