Номер 211 - ГДЗ Алгебра 8 класс. Мерзляк, Полонский. Учебник. Страница 57

Вернуться к содержанию учебника

Упражнения § 7. Страница 57

208 209 210 211 212 213 214

Вопрос

Составьте пару равносильных уравнений, каждое из которых:

1) имеет один корень;

2) имеет два корня;

3) имеет бесконечно много корней;

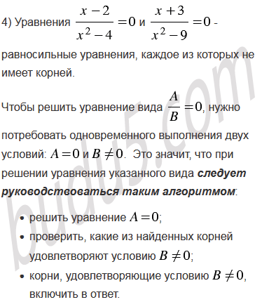
4) не имеет корней.

Подсказка

Вспомните:

  1. Какие уравнения называют равносильными.
  2. Свойства уравнений.
  3. Линейное уравнение с одной переменной.
  4. Квадрат разности двух выражений.
  5. Деление и дроби.
  6. Рациональные дроби.
  7. Сокращение рациональных дробей.
  8. Степень с натуральным показателем.

Ответ


Вернуться к содержанию учебника