Номер 59 - ГДЗ Алгебра 8 класс. Мерзляк, Полонский. Учебник. Страница 18

Вернуться к содержанию учебника

Упражнения § 2. Страница 18

56 57 58 59 60 61 62

Вопрос

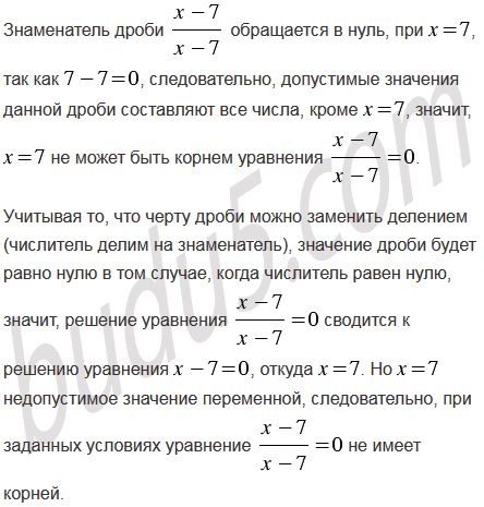
Решите уравнение:

Подсказка

Вспомните:

  1. Что называют решением уравнения.
  2. Свойства уравнений.
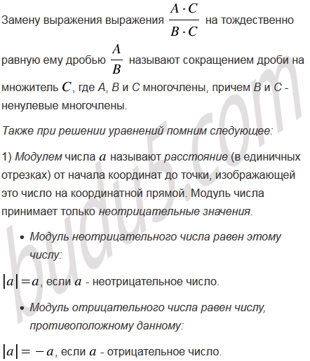
  3. Какую дробь называют рациональной (допустимые значения переменных).
  4. Основное свойство рациональной дроби (сокращение дробей).
  5. Что называют одночленом.
  6. Что называют многочленом.
  7. Степень с натуральным показателем.
  8. Свойства степени с натуральным показателем.
  9. Разложение многочленов на множители.
  10. Разность квадратов двух выражений.
  11. Модуль числа.
  12. Деление и дроби.
  13. Сложение рациональных чисел.
  14. Вычитание рациональных чисел.

Ответ


Вернуться к содержанию учебника