Номер 1212 - ГДЗ Алгебра 7 класс. Мерзляк, Полонский. Учебник. Страница 232

Вернуться к содержанию учебника

Страница 232

1209 1210 1211 1212 1213 1214 1215

Вопрос

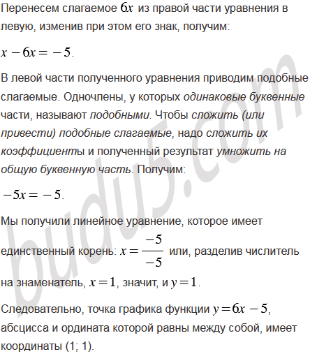
Найдите координаты точки графика функции :

1) абсцисса и ордината которой равны между собой;

2) сумма координат которой равна 30.

Подсказка

Вспомните:

  1. Что такое функция.
  2. Способы задания функции.
  3. Координаты точки.
  4. Линейные уравнения, их свойства.
  5. Деление и дроби.
  6. Сложение рациональных чисел.
  7. Вычитание рациональных чисел.
  8. Деление рациональных чисел.
  9. Подобные слагаемые.

Ответ


Вернуться к содержанию учебника