Номер 904 - ГДЗ Алгебра 7 класс. Мерзляк, Полонский. Учебник. Страница 173

Вернуться к содержанию учебника

Страница 173

901 902 903 904 905 906 907

Вопрос

Известно, что . Чему равно значение выражения ?

Подсказка

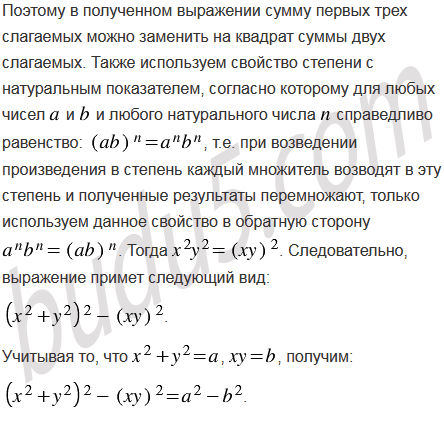
Ответ


Вернуться к содержанию учебника