Номер 153 - ГДЗ Алгебра 7 класс. Мерзляк, Полонский. Учебник. Страница 38

Вернуться к содержанию учебника

Страница 38

151 159 152 153 154 155 156

Вопрос

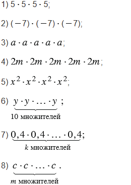
Упростите выражение, заменив произведение одинаковых множителей степенью:

Подсказка

Вспомните, что называют степенью с натуральным показателем.

Ответ


Вернуться к содержанию учебника